发布时间:2017-04-28 14:28:46
公积金提取指南
购房提取公积金

说明: 1、转账方式分为转入单位结算账户和职工个人公积金黄山卡,转入个人公积金黄山卡的,职工需携带已在徽商银行激活的个人住房公积金卡。
2、购房一年以内(以商品房网上备案确认单时间为准)办理一次性提取,逾期不再追溯办理。合计提取金额不得超过已实际支付房款,提取金额至百元整。
还贷提取公积金

说明:
1、转账方式分为转入单位结算账户和职工个人公积金黄山卡,转入个人公积金黄山卡的,职工需携带已在徽商银行激活的个人住房公积金卡。
2、在市住房公积金本部(含四县)办理的全额公积金贷款的,需提供上述1、2两项;组合贷款的,还需按4、5项提供商业住房贷款部分材料;在扣款日及后一个工作日不受理申请。商业住房贷款及市中心本部(含四县)以外办理公积金贷款的,需提供1、2、4、5项。3、6两项根据实际提供
3、每年可申请提取一次,在贷款发放后的次年对应月份或之后办理。每年仅可按一套住房提取,优先偿还住房公积金贷款本息。结清贷款的需在结清后次年内办理一次性提取手续,逾期不再追溯办理。累计提取总额不超过已偿还的贷款本息(不含罚息),提取金额取至百元整。
租房提取公积金

1、转账方式分为转入单位结算账户和职工个人公积金黄山卡,转入个人公积金黄山卡的,职工需携带已在徽商银行激活的个人住房公积金卡。说明:
2、承租人最高提取限额为每户1250元/月(按夫妻双方确定每人625元/月),一年不超过15000元;单身职工最高提取限额为700元/月,一年不超过8400元。提取金额取至百元整,每年提取一次。
3、承租人须在我市连续足额缴存住房公积金满3个月,且在房屋租赁期至房屋租赁行为终止后六个月内申请,逾期不再追溯办理
公积金贷款指南
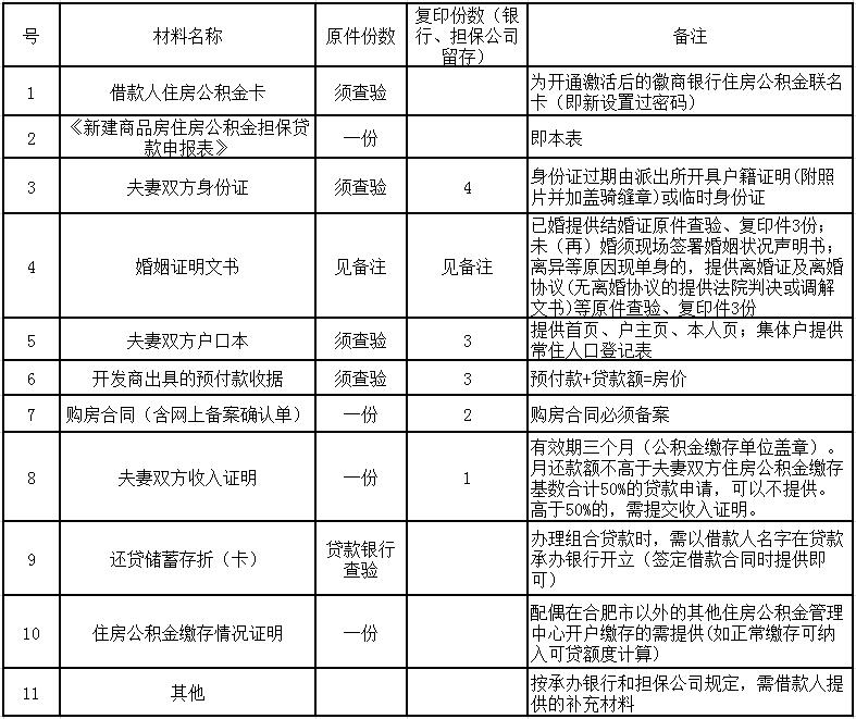
新建商品房贷款材料
